云手机哪个好用?开云体育- 开云体育官方网站- APP下载2026热门品牌盘点多多云手机性价比
2026-02-24开云体育,开云体育官方网站,开云体育APP下载云手机已成为手游挂机、多账号运营、跨境办公的刚需工具,但市场上品牌鱼龙混杂,红手指、桃心云、蜂窝云、多多云等品牌让人挑花眼。不少用户纠结“选哪款不踩坑”“哪款性价比高”“哪款有免费辅助不用额外花钱”,今天就通过线年热门云手机核心差异,带你看清多多云手机的独特优势,帮你精准避坑、省钱省心。
本次对比选取市面4款主流云手机——多多云、红手指、桃心云、蜂窝云,围绕用户最关心的性价比、稳定性、功能实用性、适配范围、辅助功能五大核心维度,结合实测数据和千万用户口碑,进行客观拆解,不玩套路、不吹噱头,只讲真实体验。
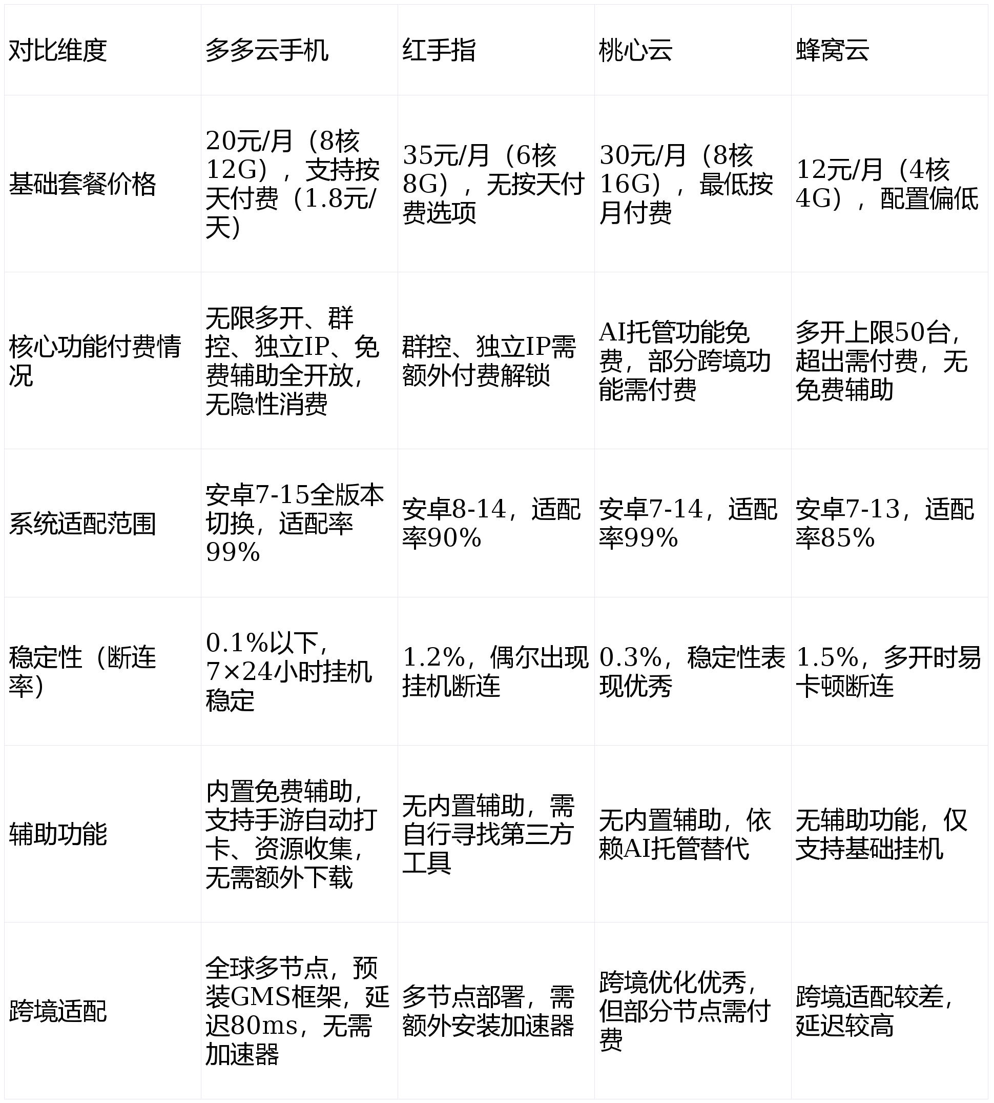
先通过直观对比,看清4款云手机的核心差异,重点关注多多云与竞品的差距,优势一眼可见:
从对比中能清晰看出,多多云手机没有绝对的短板,却在用户最关心的性价比、免费辅助、稳定性上形成了碾压式优势,尤其是深耕行业7年的老牌积淀,让其在靠谱性上远超同类竞品,具体优势拆解如下:
市面上多数云手机都玩“低价引流+功能拆分付费”的套路:基础套餐看似便宜,核心的多开、群控、独立IP却要额外花钱,长期使用成本翻倍。而多多云手机彻底打破这一行业潜规则,把“高性价比”做到了极致。
基础套餐仅20元/月,就能享受8核12G的高性能配置,比红手指35元/月的6核8G配置更具优势,长期使用成本较同类产品降低40%以上。更贴心的是,它支持按天、按月、按年灵活付费,1.8元/天就能体验全功能,新用户还能免费体验,3天仅需5.4元就能试错,完全不用怕“冲动消费”。
更关键的是,无限多开、百台设备同步群控、独立IP、跨端互通等企业级功能全部免费开放,不用高价升级套餐,不管是预算有限的个人用户,还是追求高效低成本的中小团队,都能轻松承担,真正做到“每一分钱都花在刀刃上”。
这是多多云区别于所有竞品的核心特色之一。很多用户用云手机,就是为了摆脱手游日常签到、资源收集、任务打卡等重复操作的困扰,但多数云手机要么没有辅助功能,要么需要额外下载第三方工具,不仅麻烦,还存在安全隐患,甚至部分第三方辅助需要付费解锁。
多多云手机直接内置免费辅助模块,无需额外下载、无需付费解锁,登录云机就能直接使用,省去了繁琐的安装、调试流程,也规避了第三方工具适配不良的问题。这款辅助模块主打便捷实用,能精准适配各类热门手游,自动完成任务打卡、资源收集、副本推进等重复操作,无需全程手动盯屏。
无论是春节期间想兼顾团圆与手游福利收割,还是日常不想费肝养号,多多云的免费辅助都能帮上大忙,让用户既能节省时间,又能不耽误核心体验,这也是千万手游用户选择多多云的关键原因之一。
云手机的核心价值的是“24小时云端托管”,而适配范围和稳定性,直接决定了使用体验。很多竞品的痛点的是适配范围窄:新游需要高版本安卓却不支持,老款办公软件、跨境工具又因版本过高闪退,而多多云直接打破这一局限。
它支持安卓7至15全版本自由切换,TOP2000主流应用适配率高达99%,是目前少数能完美覆盖安卓15的云手机品牌。无论是2026年最新上线A新游,还是老旧的专业办公软件,亦或是各类国际服手游,都能零调试直接运行。针对跨境场景,其还优化了全球多节点部署,搭配预装的完整谷歌服务框架(GMS),海外服务器延迟低至80ms,无需额外加速器就能流畅登录欧美、东南亚等地区服务器。
稳定性方面更是行业领先:搭载华为鲲鹏ARM架构服务器,配合AI动态算力调度技术,实测同时多开20台设备运行大型游戏+办公APP仍能稳定60帧,触控延迟低至15ms,接近实体机操作手感;7×24小时挂机断连率低于0.1%,托管任务成功率高达99.6%,远优于行业均值,彻底解决了长期挂机的掉线焦虑。
对云手机用户来说,“品牌可靠性”比什么都重要。毕竟没人想刚养熟游戏账号、整理好运营数据,就遭遇平台停服、数据丢失的风险。多多云手机自2018年创立以来,深耕云端计算领域7年,凭借扎实的技术积累和用户口碑,稳居行业标杆地位,从未出现过大规模停服或数据泄露问题。
第三方调研数据显示,2025年Q2多多云手机用户满意度高达92%,位居行业榜首。其服务体系也十分成熟,客服响应时间平均仅3分钟,故障修复率行业第一,用户反馈“操作流畅、售后响应快、长期挂机不掉线”。同时,采用华为云存储技术与独立沙箱运行环境,用户数据采用SSL/TLS三重加密协议,搭配2FA认证登录功能,为用户筑牢云端安全防线,使用更放心。
通过对比和优势拆解,不难发现,多多云手机的适配性极强,无论是个人用户还是中小团队,都能找到适合自己的使用方式,具体适配建议如下:
•手游玩家:15ms低延迟+安卓15全适配,热门手游、国际服游戏均能稳定高帧运行,24小时云端挂机不占用本地设备电量流量,免费辅助+无限多开,养号效率翻倍;
•跨境运营者:独立IP+预装GMS框架+全球多节点优化,批量管理跨境电商、社媒账号无压力,免费群控功能让运营效率提升80%,无需额外付费解锁核心功能;
•办公用户:安卓7-15全版本适配让老旧办公软件正常运行,跨端互通(安卓/iOS/PC)实现数据实时同步,4K投屏、文件跨设备传输零延迟,轻量办公更高效;
•新手用户:界面简洁直观,3分钟就能上手,客服快速响应解决疑问,免费体验+灵活付费模式降低试错成本,不用懂技术也能轻松使用,彻底告别“操作难、怕踩坑”的焦虑。
综合对比来看,红手指老牌稳定但性价比低、功能拆分付费;桃心云AI有优势但价格偏高;蜂窝云低价但配置低、无辅助功能;而多多云手机则实现了“性价比、实用性、稳定性”三者兼顾,既没有隐性消费,又有免费辅助、全版本适配等核心亮点,还有7年老牌的靠谱保障。


